Troubleshooting

Some problems you may experience with the BANG system can be easily solved, so we recommend taking some troubleshooting steps before reporting issues to your local office. 

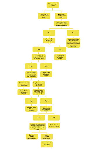
Before beginning any troubleshooting, please clear your brower’s cache. Your cache often holds old copies of website data, meaning you aren’t visiting the latest version of a website. Clearing your cache will allow you to visit the newest version of the BANG system and will eliminate many problems.  

Clear Cache in Chrome: 

  • Close BANG and all open Chrome tabs 
  • Open new Chrome tab 
  • At the top right of your screen click the Menu button  
  • Click More Tools 
  • Click Clear Browsing Data 
  • Ensure Cached Images and Files is selected 
  • Click Clear Data 
  • Close the browser tab  

Clear Cache in Firefox:  

  • Close BANG and all open Firefox tabs 
  • Open a new Firefox tab 
  • Click on the Menu button  
  • Click Options  
  • Click Privacy & Security 
  • Under Cookies and Site Data click Clear Data 
  • Ensure Cached Web Content is selected 
  • Click Clear 
  • Close the browser tab  
Unable to View all Jobs on Job Board

Unable to View all Jobs on Job Board

Unable to Book Session Appointment

Unable to Submit Session Report